英国365上市公司
学校主页
|
English
|
书记信箱
|
院长信箱
本站首页
英国365上市公司
学院简介
学院领导
院务公开
机构设置
学院院徽
党群工作
学科专业
优势学科
本科专业
精品课程
科学研究
硕士专业
联合培养基地
科研基地
科研团队
科研获奖
师资队伍
师资概况
教师名录
兼职教授
各级各类人才
学生工作
招生就业
招生宣传
就业工作
校友工作
组织机构
校友风采
校友动态
资料下载
本站首页
>
通知公告
>
正文
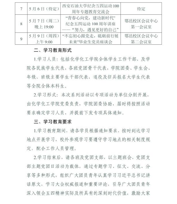
【思政教育】关于开展纪念五四运动100周年系列爱国主义教育的通知
发布时间:2019-04-29
文章来源:
浏览次数:
关闭
打印
责任编辑:
友情链接